喜报!学校喜获7项2024年度山东省社会科学规划研究项目
作者:
时间:2024-08-01
浏览:
来源:
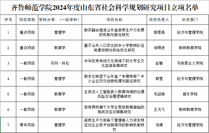
近日,山东省哲学社会科学工作办公室公布了2024年度山东省社科规划研究项目立项名单,学校7项项目获批立项,其中重点项目2项,在全省同类院校中重点课题立项数量最多,实现了立项数量和质量双提升。

山东省社会科学规划研究项目旨在围绕我省经济社会发展战略目标和重点任务,突出坚持基础研究和应用研究并重,注重发挥省社科规划项目的示范引领作用,为新时代社会主义现代化强省建设提供理论支撑和智力支持。本年度学校山东省社会科学规划研究项目呈现两大亮点:一是项目资助数量和重点项目取得新突破,首次在同一类项目中获批2项重点项目;二是学科龙头地位不断夯实,教育学和管理学学科分别获批3项,重点学科建设成效日益显现。
第三次党代会以来,学校持续夯实学科建设龙头地位,不断深化“1+3+N”雁阵式应用型学科体系建设,统筹推进重点学科与硕士学位立项建设单位一体化建设,聚焦服务国家和山东省重大战略需求,加强有组织科研,多措并举加大“四大”精准培育力度,确保加快产出一批原创性、颠覆性科研成果,以高水平科学研究推动新质生产力发展,以实际行动推动学校事业高质量发展。
供稿审核:孙洪兆
审稿、编辑:侯伟、张淑芬
终审:孙磊
